El apartado Pedidos del módulo GESTIÓN permite buscar y consultar todos los pedidos registrados en los diferentes proyectos. Desde esta pantalla solo se pueden ver, filtrar y editar pedidos existentes.
Cada pedido incluye datos completos de su cabecera —como proveedor, fecha, número de pedido, referencia del proveedor o fecha estimada de entrega— y un detalle de líneas con los componentes solicitados, sus cantidades, precios y condiciones.
Centralizar la gestión de pedidos asociados a proyectos, permitiendo consultar su estado, revisar precios y cantidades, validar pedidos pendientes y asegurar que toda la información esté sincronizada con almacén, recepción y facturación.
✅ Visualización clara de todos los pedidos asociados a proyectos con filtros por texto, estado y columnas.
✅ Acceso directo al detalle del pedido: cabecera, líneas, totales y adjuntos.
✅ Control del estado del pedido (pendiente, validado, recibido parcialmente, completado, cancelado…).
✅ Exportación rápida de líneas de recepción para análisis o integración con otros sistemas.
☑️ Revisar que el pedido esté asignado al proyecto correcto antes de guardarlo.
☑️ Verificar los precios, referencias y cantidades introducidas en cada línea.
☑️ Adjuntar la oferta o documento del proveedor si existe, para mantener trazabilidad.
☑️ Actualizar el estado del pedido conforme avanza la recepción de material.
¶ ¿Cómo se muestra la información? |
|---|
|
✔ Barra de búsqueda ![]() En la parte superior se encuentra un buscador que permite filtrar pedidos mediante:
✔ Tabla de resultados ![]() Cada pedido se muestra con sus columnas principales:
![]()
✔ Acciones disponibles en la tabla Cada fila permite:
Las columnas permiten:
La tabla permite:
|
¶ Pestaña Pedidos en el apartado Proyectos |
|---|
![]()
✔ Información tratada
✔ Acciones disponibles La tabla permite:
|
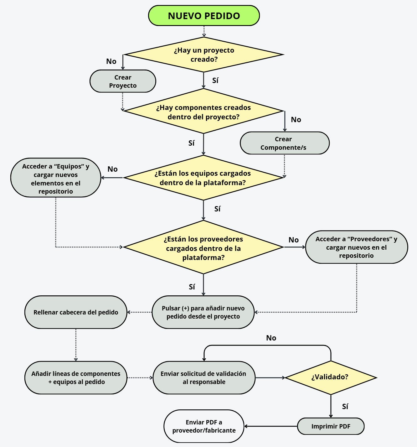
¶ Registrar nuevo pedido |
|---|
![]() 1. Acede al proyecto deseado. ![]()
2. En la parte inferior despliega la pestaña Pedidos.
3. Pulsa Añadir (+). ![]()
4. Completa la información del pedido (proveedor, fechas, referencia, portes…). ![]()
5. Pulsa Guardar para registrar el pedido y desplegar el bloque detalles del pedido.
6. Añade las líneas del pedido (componente, unidades, precio…). ![]()
7. Pulsa Guardar cada vez que se quiera incluir una nueva línea. ![]()
El pedido quedará vinculado al proyecto de forma automática.
¶ Información del pedido![]() Las columnas visualizadas en el detalle del pedido son:
![]()
![]()
|
¶ Validar un pedido |
|---|
1. Una vez creado el pedido se debe enviar a validar por la entidad responsable. ![]()
2. Se debe revisar y estar seguro de los datos del pedido antes de aceptar el envío. Para evitar falsos clics se debe aceptar una segunda ventana a modo de advertencia. ![]()
3. Una vez enviado al responsable le aparecerá una notificación en el panel superior de su plataforma y le aparecerá el aviso en la pantalla de inicio. ![]()
|
¶ Generar PDF pedido |
|---|
1. En la página de inicio, el usuario recibirá una notificación informando de que el pedido ha sido validado.
2. A partir de ese momento, quedará habilitada la opción para generar el PDF y continuar con la tramitación. ![]()
3. Una vez gestionado el pedido, se recomienda cambiar el estado a enviado para llevar la trazabilidad desde la pestaña principal. ![]()
|
¶ Recepcionar un pedido parcial o completo |
|---|
1. Pulsar el botón de acción (+) en el bloque recepción de pedido en la parte inferior de la ventana. ![]()
2. Cumplimentar la información principal de la recepción. ![]()
3. Pulsar Guardar cabecera.
4. En caso de que el pedido cuente con varias líneas de elementos se podrá indicar una recepción parcial o total. ![]()
5. Pulsar recepcionar líneas o recepcionar pedido completo.
6. Las líneas quedan registradas en la información del pedido. ![]()
|
¶ Exportar líneas CSV |
|---|
|
El módulo permite exportar las líneas de recepción filtradas por fechas. 1. Pulsa el botón “CSV Recepción” situado en la esquina superior derecha (🗏). ![]()
2. Selecciona Fecha Inicio y Fecha Fin. ![]()
3. Pulsa “Obtener datos” para generar el listado.
4. Revisa las líneas mostradas (referencia, descripción, unidades, precio, proveedor, proyecto, albarán, fecha de recepción…). ![]()
5. Pulsa “Exportar CSV” para descargar el archivo.
|
¶ Editar un pedido |
|---|
|
1. Accede a través del apartado pedidos o desde la pestaña pedidos en la parte inferior del proyecto a modificar.
2. Modifica los datos de la cabecera o las líneas según sea necesario.
3. Pulsa “Guardar visita”/"Guardar firma" para aplicar los cambios.
|
¶ Eliminar un pedido |
|---|
|
1. Accede a través del apartado pedidos o desde la pestaña pedidos en la parte inferior del proyecto a modificar.
2. Pulsar “Borrar Pedido”.
3. Pulsar “Borrar” en la ventana de advertencia.
|